信托公司最新政策出台,对行业格局产生深远影响。政策强调加强监管,规范市场秩序,同时推动行业创新和转型发展。这将重塑信托行业的竞争态势,为信托公司未来发展指明方向。在政策的引导下,信托公司将更加注重风险管理,加强内部控制,同时积极探索新的业务领域,以适应市场变化和客户需求。摘要字数在100-200字之间。
随着金融市场的不断发展和监管政策的逐步加强,信托行业面临着前所未有的挑战和机遇,信托公司最新政策的出台,为行业带来了诸多变革,本文将详细介绍这些新政策,分析其对信托行业的影响,并探讨信托公司在未来发展中应如何应对。
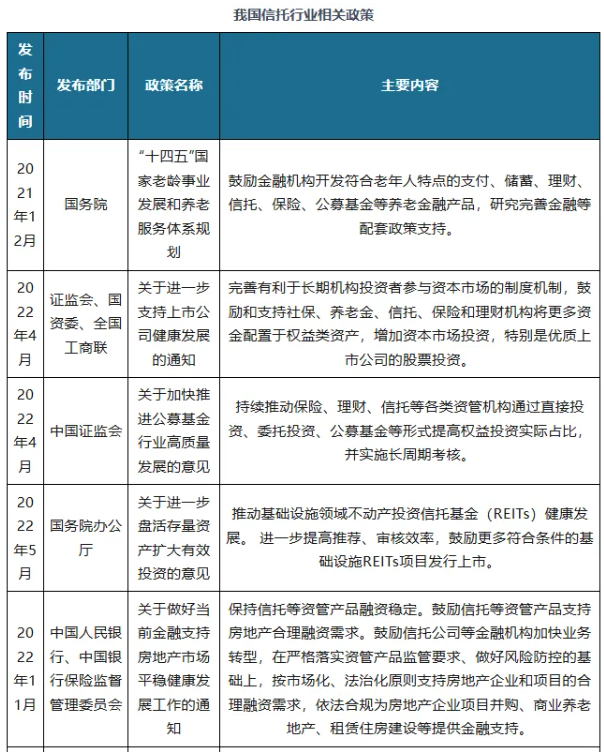
信托公司最新政策概述
1、资本监管政策加强
为加强信托公司的风险管理,最新政策对信托公司的资本充足率提出了更高要求,这要求信托公司提高资本实力,优化资产结构,降低风险水平。
2、业务转型与拓展指导
新政策鼓励信托公司进行业务转型与拓展,发展多元化的信托业务,如服务实体经济、支持小微企业、发展绿色信托等,政策还鼓励信托公司加强与银行、证券、基金等金融机构的合作,实现跨界融合。
3、监管科技(监管沙盒)的应用
为鼓励创新,新政策允许信托公司在一定范围内进行监管沙盒试点,为金融科技的应用提供发展空间,这将有助于信托公司提高运营效率,降低运营成本。
新政策对信托行业的影响
1、促进行业风险管理的提升
新政策对信托公司的资本监管要求更加严格,这将促进行业风险管理的提升,信托公司将需要提高风险管理水平,优化资产结构,降低风险水平,以满足政策要求。
2、推动业务转型与拓展
新政策鼓励信托公司进行业务转型与拓展,发展多元化的信托业务,这将有助于信托公司摆脱对传统业务的依赖,提高业务收入来源,增强抗风险能力。
3、提升行业科技应用水平
新政策鼓励信托公司运用金融科技手段提高运营效率,降低运营成本,这将推动信托行业科技应用水平的提升,促进行业创新发展。
信托公司的应对策略
1、加强风险管理,优化资产结构
面对新政策对资本充足率的要求,信托公司应加强对风险的管理,优化资产结构,通过提高资产质量,降低风险水平,以满足政策要求。
2、积极拓展新业务领域
新政策鼓励信托公司拓展新业务领域,如服务实体经济、支持小微企业、发展绿色信托等,信托公司应积极响应政策号召,拓展业务领域,提高业务收入来源。
3、加强科技投入,提升运营效率
新政策鼓励信托公司运用金融科技手段提高运营效率,信托公司应加强对科技的投入,提升信息化、数字化水平,降低运营成本。
4、加强跨界合作,实现多元化发展
新政策鼓励信托公司与银行、证券、基金等金融机构的合作,信托公司应加强与这些机构的合作,实现资源共享、优势互补,推动跨界融合。
信托公司最新政策的出台为行业带来了诸多变革,这些政策对信托行业的影响深远,将促进行业风险管理的提升,推动业务转型与拓展,提升行业科技应用水平,面对这些变革,信托公司应积极应对,加强风险管理,积极拓展新业务领域,加强科技投入,加强跨界合作,以实现可持续发展,展望未来,信托行业在新政策的引领下,将迎来更加广阔的发展空间和机遇。
转载请注明来自安庆市民办全新学校 ,本文标题:《信托公司新政策重塑行业格局与未来走向分析》



沪公网安备22000000000001号
沪ICP备22000001号
还没有评论,来说两句吧...