赵丽颖高跟鞋时尚魅力亮相,最新潮流风采展示
赵丽颖以最新时尚风采亮相,身着优雅服饰搭配高跟鞋,展现出独特的魅力。她身着时尚服饰,搭配精致高跟鞋,优雅气质尽显无疑。赵丽颖的时尚品味备受瞩目,她的穿搭风格引领潮流,成为众多粉丝和时尚爱好者的追捧对象。最新亮相的她,...
探索浪琴最新款女表手表的优雅魅力
摘要:浪琴推出最新款女表手表,展现迷人魅力。这款手表设计精致,优雅时尚,完美融合经典与现代元素。其独特的功能和卓越的工艺,彰显品牌对细节的追求和品质生活的执着。新款女表不仅展现时尚风范,更是时间的精准记录者,为女性带...
苏州房价最新走势解析
摘要:根据最新数据,苏州市房价呈现稳步上涨的趋势。受市场需求和政策调控的影响,房价涨幅相对平稳,没有出现大幅度波动。随着城市经济的发展和人口的不断增长,苏州市房地产市场需求持续旺盛,未来房价仍有上涨空间。政府对于房地...
美国宾州选举最新动态,投票至结果揭晓全过程观察
摘要:美国宾州最新选举情况,全程观察了从投票到结果揭晓的过程。选民积极参与投票,选举过程公正公开,计票环节严谨透明,最终结果经过严格核算后公布。整个选举过程体现了民主和公正,为美国政治制度的稳健运行提供了重要保障。...
新闻学论文选题最新趋势深度探讨
本文探讨了新闻学论文选题的最新趋势。文章指出,随着社会和科技的不断发展,新闻学的研究方向也在不断变化。当前,新闻学论文选题越来越关注数字化时代下的新闻传播、社交媒体对新闻业的影响、新闻伦理与法规等方面。文章分析了这些...
全球顶尖工程教育实力揭晓,最新工程大学排行榜出炉
最新工程大学排行榜揭示全球顶尖工程教育实力。该排行榜展示了全球范围内工程教育领域的领先学府,反映了这些学校在工程技术领域的卓越成就和影响力。通过这一榜单,可以了解全球工程教育的现状和趋势,为学术研究和教育发展提供重要...
YY平台最新封禁主播名单揭秘,原因及影响探究
摘要:YY平台发布最新封禁主播名单,引发广泛关注。这些主播因违反平台规定或涉及不良行为而被封禁。此举对平台生态和观众体验产生一定影响。本文将探究封禁原因及其影响,以了解事件全貌。...
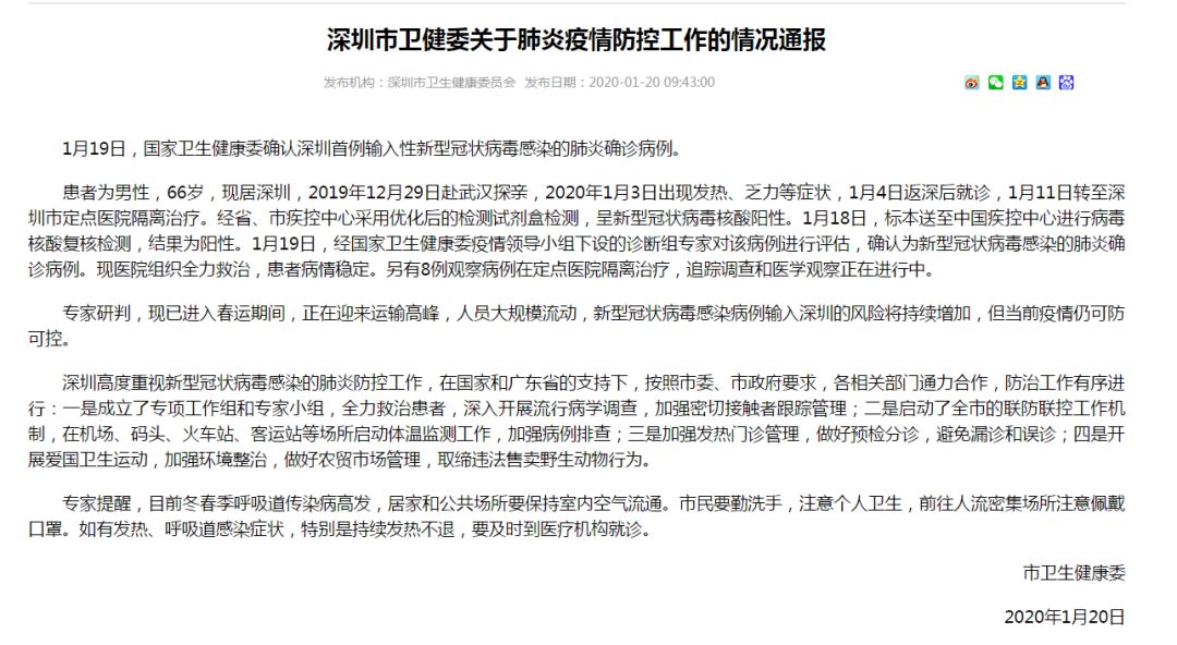
全球新型肺炎疫情最新通报,现状、应对策略全解析
摘要:根据最新通报,全球新型肺炎疫情形势依然严峻。各国都在积极应对,采取一系列措施控制病毒传播。目前,全球疫情现状呈现出多点散发、局部爆发的特点。针对这一情况,各国应加强协作,共同应对。应对策略包括加强疫苗接种、提高...
武汉疫情防控最新规定实施,筑牢疫情防控坚实防线防线
武汉发布最新疫情防控规定,旨在筑牢疫情防控的坚实防线。针对当前疫情形势,武汉采取了一系列严格的防疫措施,包括加强社区管理、加强人员排查、加强宣传教育和加强医疗救治等。这些措施的实施,旨在最大限度地减少疫情传播风险,保...
最新预备党员转正会议,深化党性修养,全面推动党员发展
摘要:最新预备党员转正会议旨在深化党性修养,推动党员全面发展。会议强调了党员应加强党性教育,提高自身素质,发挥先锋模范作用。通过加强党性修养,促进党员在思想、政治、工作、学习等方面的全面发展,为实现党的宏伟目标和任务...











沪公网安备22000000000001号
沪ICP备22000001号