临沂疫情最新动态更新
临沂目前存在疫情,但最新消息显示,当地疫情防控形势总体可控。请广大市民密切关注官方发布的疫情信息,遵守防疫规定,做好个人防护,共同助力疫情防控工作。如有任何不适,请及时就医并配合相关部门做好隔离和治疗工作。...
范思哲男士T恤,时尚潮流的引领者风采展现
范思哲男士T恤,引领最新潮流时尚风采。设计独特,注重细节,展现现代男士的自信与魅力。采用高品质面料,舒适透气,穿着感受极佳。时尚元素与经典款式的完美结合,无论是休闲出行还是正式场合,都能展现男士的时尚态度和品味。是追...
王一博最新动图,瞬间风采展现无限魅力
王一博最新动图展现其瞬间风采,魅力无限。动态中的王一博充满活力和激情,展现出独特的个性和风采。他的每一个动作都充满力量和韵律感,让人感受到他的魅力和自信。这些动图捕捉了王一博的独特瞬间,展现了他的多样性和无限潜力,令...
国内新冠肺炎最新疫区概述
国内新冠肺炎最新疫区概况:新冠肺炎在国内多地零星散发,但总体趋势向好。各地政府采取严格防疫措施,加强疫苗接种和病毒检测,有效遏制疫情传播。公众也积极响应,遵守防疫规定,共同抗击疫情。虽然仍有零星病例出现,但全国疫情防...
司马懿最新出装攻略,引领游戏潮流的终极选择
摘要:最新司马懿出装攻略引领游戏潮流。攻略详细介绍了适合司马懿的新装备选择,包括提升法术攻击、减少冷却时间、增强生存能力等方面。这些新选择为玩家在游戏中发挥司马懿角色提供了更灵活的策略和更高的竞争力。跟随这份攻略,玩...
荒野乱斗最新妙具深度解读与解析
荒野乱斗最新妙具深度解析:游戏更新带来一系列全新妙具,为玩家提供更为丰富的战斗体验。这些妙具各具特色,如有的能瞬间改变战局,有的能提升英雄生存能力。本文详细探讨了这些新妙具的属性、效果及搭配技巧,帮助玩家更好地理解和...
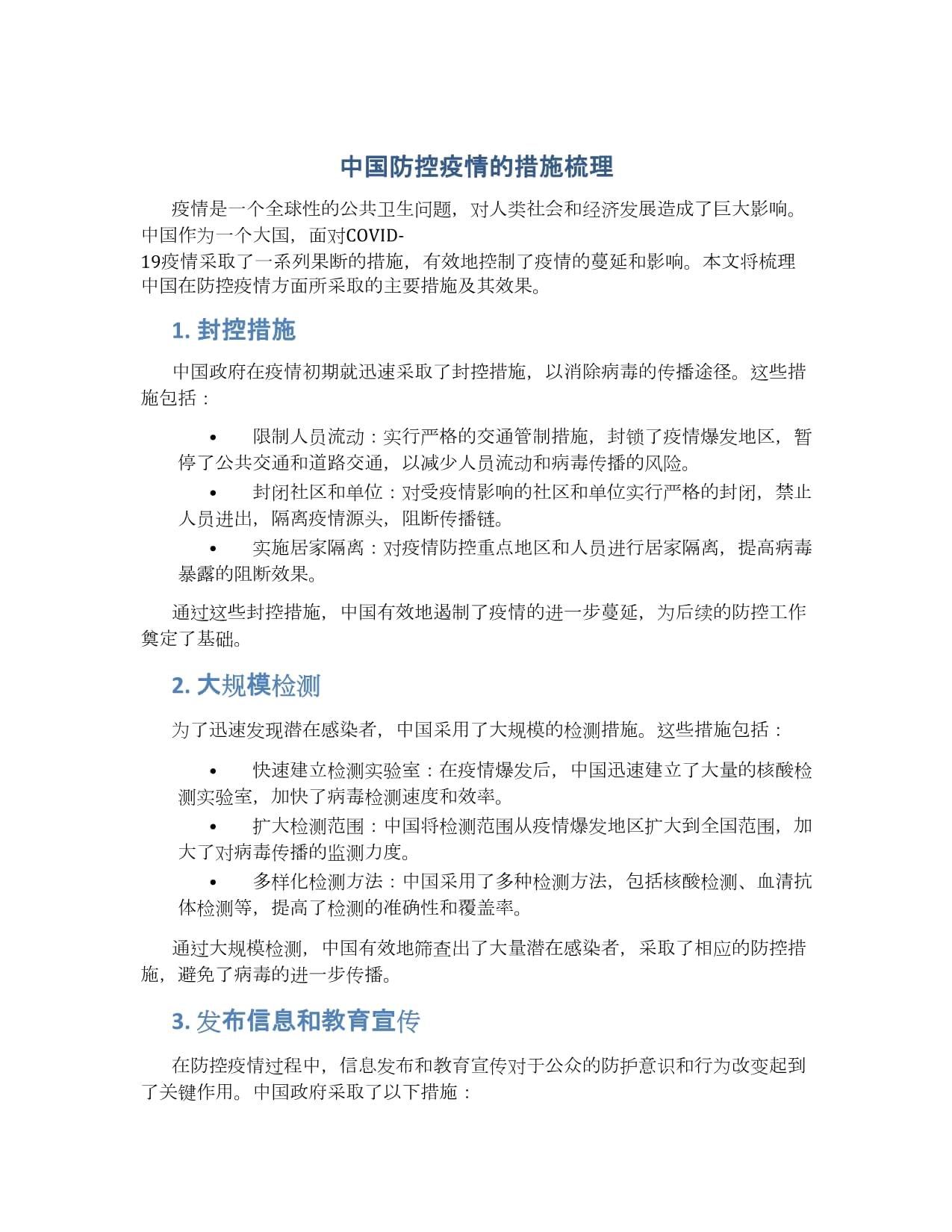
中国最新疫情防控措施,筑牢防线,科学精准防控
中国采取最新的疫情防控措施,致力于筑牢防线并科学精准防控。通过加强监测、提高疫苗接种率、推广健康生活方式等措施,有效应对疫情挑战。强调科学精准防控,根据疫情形势调整防控策略,保障人民生命安全和健康。...
王岭村民委员会最新人事任命
王岭村民委员会最新人事任命公告:经过村民选举和村委会研究,决定任命XXX为村委会主任,负责全面工作;XXX为副主任,分管农业、环保等工作;同时任命了多名委员分别负责宣传、教育、卫生等方面的工作。此次人事任命旨在更好地...
望城县农业农村局最新新闻
望城县农业农村局发布最新新闻,该局正积极推进农业现代化建设,加强农业科技创新能力,提高农业生产效率。该局也注重农村生态环境保护,加强农村基础设施建设,提升农民生活质量。该局还将继续深化农村改革,促进农村经济发展,助力...










沪公网安备22000000000001号
沪ICP备22000001号